Support Checklist and FAQs

Support Checklist and FAQs

Support Checklist

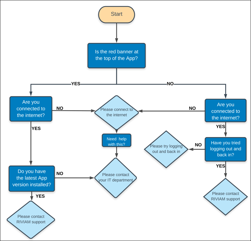
The following flowchart shows the steps to follow before raising a support request with RIVIAM or your IT department. To note, the RIVIAM support email address is support@riviam.com.

 































Q: What should I check before raising a support ticket?

A: Please check the internet connection on your device by using the web browser to access a website. Also, check if the version of the mobile App is the latest one. The version number is displayed at the top of the App as shown below (select Settings first on the top right-hand side of the screen). If you are unsure what the latest version is, please check with your line manager or IT manager.

 

Image: RIVIAM mobile app version number

What does the red banner look like?

The red banner will appear at the top of the App as shown below.

Image: RIVIAM app - red bar example

FAQs

If you have any questions about the Mobile App, please see the FAQs below before raising a support request.

The red banner on the app

Q: I have a red banner, can I still use the App?

A: Yes, you can if this is related to network connectivity (see Q3 below), however, the App cannot be used if you think you are on the wrong version.

Forgotten login

Q: What do I do if I forgot my login details? 
A: You can reset your username and password. To do this, choose the ‘Forgot password' or the 'activate a user’ text below the Login button. Then it’s the same process as when you set yourself up as a user: request a code -> enter the username, first name, and last name -> enter code, email, and password. `

Image: RIVIAM app - Forgot password and activate user links

 

Network connectivity

Q: What happens if there is no network connectivity?  
A: If there is no internet connectivity, you can continue to use RIVIAM’s Immunisations Mobile application, and messages will queue up, ready to be sent to RIVIAM’s Cloud service when you do have network connectivity

However, it’s really important that in this situation, you check with each child being immunised that they have not already received the vaccination at the clinic. It is possible that during a clinic, a child will present themselves again (possibly to a different member of staffand receive the same vaccination for a second time. Directly asking the child will prevent any potential risks of double vaccinations. 

 

Q: What happens if there is internet connectivity and you see that outgoing messages are still queueing up?   
A: In this instanceplease send a support ticket to RIVIAM. In the interim during the clinic, please be vigilant and, as explained above, check with each child that they have not already received the vaccination at the clinic.   

 

App crashes or device breaks

Q: What should I do if the app crashes or if my device is broken during a clinic session? 
A: If the app has been connected to the internet and messages have been shared successfully, you can get in touch with RIVIAM by sending a support ticket, and we can provide you with the details of which children in the session have already been immunised. Once you have this information, you can continue the clinic by reverting to using the RIVIAM spreadsheet, but you will know which children still remain to be immunised.  

 

Multiple nurses managing clinics

Q: If there are several clinicians giving vaccinations at a clinic, will the application record outcome in real time so there is no risk of double vaccinations? 

A: Yes, as long as the application is connected to RIVIAM’s cloud services via the internet, and you can see on the Home Page that messages are being successfully sent. 

 

Clinic scheduling

Q: What should I do if my name does not appear on the available people list under a clinic?

A: If your name does not appear on the available people list under a clinic, then you will need to check that your availability has been set up correctly.

 

The clinic hasn't appeared

Q: My clinic hasn't appeared, what should I do?

A: Please check with your line manager if you have been allocated to the clinic. If you have been allocated, please try logging out and back in. If the clinic is still not appearing, please contact RIVIAM support.


    • Related Articles

    • Forgotten password

      1. To reset your password or request a new activation code, please click the "Forgotten password" link under the "Login" button: Image: RIVIAM web “Forgotten password” link 2. You will then be sent to a new page. Fill in the field with the email you ...
    • School Portal - Forgotten password

      If you have forgotten your password and need to reset it, select the "Forgot Password" link under the "Sign In" button. You can only use it if you have activated your account. To activate your account, please visit our "Register your Account" guide. ...
    • How do I raise a technical support request?

      Please email RIVIAM Digital Care at support@riviam.com. Please submit your support request without including unnecessary personal data. If you need to share sensitive data to resolve your query, please use a secure method, such as: Password-protected ...
    • Patient Portal - FAQ's

      FAQs are useful, particularly in reducing support requests, as they answer the most common questions regarding your services. Creating a question for the FAQs To create a new question, sign in to Wagtail CMS for the Patient Portal and follow the ...
    • Troubleshooting logging into RIVIAM

      If you have not activated your account before, there might be a few reasons why you are having issues logging into RIVIAM: 1. You are not accessing the URL via a secure network. Please check your connectivity and contact your IT team regarding this. ...